在新型电力系统加速构建的过程中,“源网荷储”一体化、虚拟电厂、微电网这样的概念总是频繁出现,这三者乍一看好像差不多,不少人也容易将它们弄混淆,今天,我们和大家详细聊聊三者到底有何区别和联系。
如果将新型电力系统比作一座“智能能源城邦”:
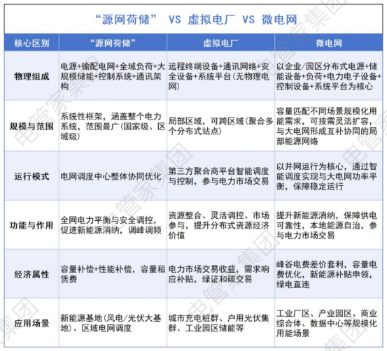
“源网荷储”一体化就是整个城邦的顶层规划蓝图,它并非特指某类设备,而是通过统筹电源(风电、光伏等新能源)、电网、负荷(工业生产、居民用电)、储能四大核心要素,打破传统电力系统 “发电追着用电跑” 的被动模式,构建全要素动态协同的运行体系。
虚拟电厂则是连接多个“智慧社区”的数字调度中枢,无实体厂房却拥有强大的资源整合能力。它通过物联网、边缘计算与 AI 算法,将分散的微电网、屋顶光伏、充电桩、可调空调等资源 “聚沙成塔”,形成可统一调度的 “虚拟机组”。它是电力版的“滴滴”或“美团”。
微电网是蓝图落地的最小物理实体单元,相当于城邦中具备自治能力的 “智慧社区”。它整合本地分布式电源、储能装置、配电网络和各类负荷,以并网运行为核心模式,与大电网保持同步运行并协同调度,实现能源高效利用与供需平衡,为企业园区、工业厂区等场景提升用能稳定性与经济性。
我们可以从不同角度对这三者进行区分理解:

“源网荷储”一体化是一个宏观的系统运行理念,是构建新型电力系统的“大脑”和“总纲领”;
“虚拟电厂”是实现“源网荷储”互动的一个重要工具和手段,它是一个数字化聚合平台;
微电网”是“源网荷储”理念在一个局部区域的实体化应用,它是一个有形的、小型的发配电系统。
1、目标一致
“源网荷储”一体化、虚拟电厂和微电网在内在联系上目标高度一致,均致力于提升电力系统的灵活性和可靠性,以应对新能源发电固有的间歇性与波动性;积极促进新能源大规模消纳,并通过智能控制与优化调度手段,持续提高能源利用效率,最终增强系统稳定性,减少停电事件,全面提升供电质量。
2、功能互补
在功能上,三者形成紧密互补:“源网荷储”一体化构建了新型电力系统的基础架构,为虚拟电厂和微电网的实现提供物理与运行支撑;虚拟电厂则作为一种先进的运营管理模式,赋能“源网荷储”一体化系统及微电网参与更广泛的市场化协调与控制;而微电网既是“源网荷储”一体化理念在局部区域的具体实践,也是虚拟电厂聚合分布式资源的重要组成单元。
3、技术共享
三者还共享多项关键技术,包括物联网、大数据和云计算等信息通信技术,电化学储能、抽水蓄能等储能技术,以及人工智能与优化算法等智能控制技术。这些共性技术的融合与应用,不仅推动了三者的协同发展,也共同促进了电力系统整体技术的创新与进步。
“源网荷储”一体化、虚拟电厂和微电网在新型电力系统中各有其独特的定位和功能,三者共同构成了新型电力系统的多层次能源管理体系,为实现电力系统的高效、稳定和可持续发展提供了有力支撑。
电管家集团在能源电力领域深耕多年,基于用户侧电力托管运维服务,形成了“1+N”的商业模式,是一站式智能微电网运营服务商,也是虚拟电厂负荷聚合商。
一站式智能微电网运营服务商
电管家集团通过整合光伏发电、储能系统、智能充电设施等资源,搭载数字化平台,打造“源网荷储充”协同的一站式智能微电网服务,为客户提供定制化的运维方案,实现区域内能源的优化配置与高效利用,为客户带来“降本增效”的实际收益,筑牢能源安全“护城河”。
在上海张江金科中心,电管家集团通过利用园区内车棚、变电站屋顶、厂房屋顶建设了1.2MW的光伏,改造了1.0MW的车位充电桩,利用空地投入了1.6MWh的储能,并对所有的新能源并网接点、变电站出线进行电力远程监控,搭建数字化平台,成功搭建金科中心智能微电网,打造低碳示范园区。

张江金科中心微电网示范园区
虚拟电厂负荷聚合商
电管家集团作为虚拟电厂负荷聚合商,整合客户分散电力资源,通过智能调控平台,实现对电力负荷的精准调度与协同响应,既可为企业开拓辅助服务市场、现货交易等多元收益渠道,又能通过灵活负荷调节降低偏差考核风险,让分散资源转化为可交易、可调度的“虚拟资产”。
今年8月,上海启动百万级虚拟电厂需求响应专项调用,电管家集团实现全口径实测响应负荷5.16万千瓦,响应电量9.3万千瓦时总体精准率达到近90%,充分彰显了集团在负荷精准调控与高效协同方面的核心实力。

电管家集团以专业技术为支撑、以市场需求为导向,助力企业深度融入新型电力系统构建,在能源转型中抢占先机、降本增效,实现经济效益与环境价值的双重提升。如果您想了解电管家集团更多业务内容与项目案例,欢迎留言咨询交流~